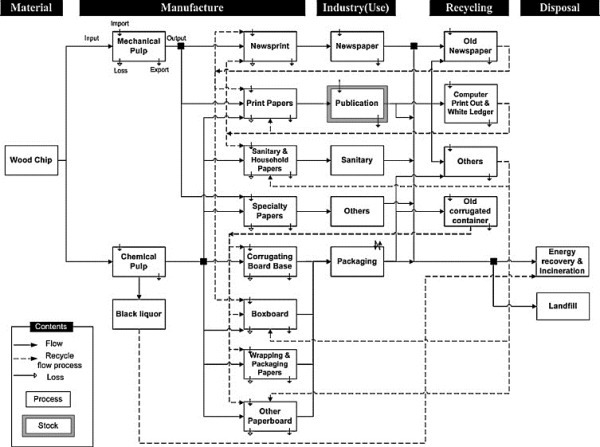
Paper products in Korea

material-flow-analysis-002
Source: Seok-jin Honga, Yoon-sil Choia, Kyoung-ryun Kima, Joon-gu Kangb, Gil-jong Ohb, Tak Hur, 2011. Material flow analysis of paper in Korea. Part I. Data calculation model from the flow relationships between paper products.

This neat diagram shows the material flows of paper in Korea.  I like how the different phases of the process are broken down into columns within the MFA, it increases the readability.  A slightly variation of graphic language is used, wherein stocks are represented by a double-wall box rather than within the process box, and losses and exports are shown as small arrows on the process box.  I think the authors may have missed labeling the landfill as a stock.

No comments:

Post a Comment